These never-before-seen patent drawings are our first glimpse of the Buell dirtbike that should have been on sale as you read this. The firm's first-ever off-road machine was announced in March 2007, with plans for it to arrive in dealerships in early '09. But just months later, in September '07, development was halted so the company could focus on the liquid-cooled 1125R sportbike.
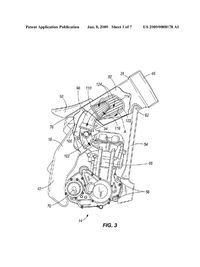
These crude drawings reveal that, like current Buell streetbikes, the motocrosser also would carry its fuel inside its frame, the tank located behind the engine and above the swingarm pivot. The upper portion of the frame would double as the airbox, with the air filter accessible via a cover in front of the seat. This monocoque design presumably would improve weight distribution and handling, in addition to reducing the number of components to save weight and cut manufacturing costs.
The engine was to come from Austria's Rotax (which also supplies the 1125R powerplant), and is the same 449cc 4-TEC DOHC single used in the Can-Am DS450 quad. Created by bolting the cylinder head from an Aprilia RSV 1000 R onto a single-cylinder bottom end, this motor should have offered performance to match the predominantly Japanese competition, thanks to fuel injection, a twin-plug cylinder head and high-revving, oversquare design.
Buell's motocrosser officially remains on-hold, so the concept is not dead yet. An off-road machine could still help the company claim a niche as the only American-made dirtbike, and more importantly, provide another potential revenue stream to help it weather the challenging and ever-changing motorcycle market. On top of that, company founder Erik Buell is a massive motocross fan and an enthusiastic off-road rider who was saddened to see the project shelved. In other words, this story might not be over yet.



/cloudfront-us-east-1.images.arcpublishing.com/octane/LWBFMM4GFRF6DMYOIFCUZKR5NA.jpg)
/cloudfront-us-east-1.images.arcpublishing.com/octane/6DLRAI6Y7RGM5BJ4XQ5S4I7B5Q.jpg)
/cloudfront-us-east-1.images.arcpublishing.com/octane/FP3BEUWUV5AXNP4XD5B2NQ2T3I.jpg)
/cloudfront-us-east-1.images.arcpublishing.com/octane/VH3KHVEPTZBW3PMW4FILG7KTRI.jpg)
/cloudfront-us-east-1.images.arcpublishing.com/octane/E3EZTFJ4SNEXREY2EOYILUINXM.jpg)
/cloudfront-us-east-1.images.arcpublishing.com/octane/ENMROQOVOVH7ZLHC7WFWJX52EM.jpg)
/cloudfront-us-east-1.images.arcpublishing.com/octane/PAC5FEGNSBBB5JLXQ6GWEBB2KI.jpg)
/cloudfront-us-east-1.images.arcpublishing.com/octane/DKBQ5TKZKFB5RGK45T344N6ZYI.jpg)
/cloudfront-us-east-1.images.arcpublishing.com/octane/ZM6HFGPAQVDAHFMPXXKVCUMU2U.jpg)
/cloudfront-us-east-1.images.arcpublishing.com/octane/MHXGBY55VFAGXNO4VTQYQF7SIU.jpg)
/cloudfront-us-east-1.images.arcpublishing.com/octane/T4SIVQJODRBGHCGMKHWAF5QYPM.jpg)
/cloudfront-us-east-1.images.arcpublishing.com/octane/3GLDHNCLSREALL4QAK5U76JILI.jpg)
/cloudfront-us-east-1.images.arcpublishing.com/octane/OFSXJJ5PZFEZ5D5ZPMCFVHJUMA.jpg)
/cloudfront-us-east-1.images.arcpublishing.com/octane/N2JLNLG44VEKBMEPORRDTMX5A4.jpg)
/cloudfront-us-east-1.images.arcpublishing.com/octane/PYWEGG6FHJD6XLPKICS7XHMMZ4.jpg)
/cloudfront-us-east-1.images.arcpublishing.com/octane/XXFQQQ4AYJDCXDGVW3JTHAYONI.jpg)
/cloudfront-us-east-1.images.arcpublishing.com/octane/GJU7WCWDO5F47MTJCC6EAADMGI.jpg)
/cloudfront-us-east-1.images.arcpublishing.com/octane/IN263JIBTBCD3O265IMSCW6OZM.jpg)
/cloudfront-us-east-1.images.arcpublishing.com/octane/SMAQ354X2JH7NJATXNSQY4NRS4.jpg)
/cloudfront-us-east-1.images.arcpublishing.com/octane/GGOH2AQRSVHY5C5JLNEVYLB5SU.jpg)
/cloudfront-us-east-1.images.arcpublishing.com/octane/TJJEHV3ATZFFXHUYZABHXKE2DI.jpg)
/cloudfront-us-east-1.images.arcpublishing.com/octane/WIC4RXQ36BAXNIW6U4UJ3XDLKI.jpg)
/cloudfront-us-east-1.images.arcpublishing.com/octane/B4PQZLY4LBHITGE5ZRRM2N5YNU.jpg)
/cloudfront-us-east-1.images.arcpublishing.com/octane/OBYS7KWZUJFCHD44YPTSVM5EF4.jpg)